|
Category |
Export Certificate |
|
Responsible Agency |
Ministry of Industry, Commerce, Agriculture and Fisheries (Veterinary Services Division) Address: 193 Old Hope Road Kingston 6 Phone: (876) 977-2492, 876-977-2489 |
|
Legal base of the Procedure |
The Aquaculture Inland and Marine Products and By Products (Inspection and Licensing and Export ) Act |
| Laboratory Fees |
Heavy Metal -$ 2,300 PSP $1,000 DSP $ 1000 Mercury $ 350 Pesticides $ 3,000 Salmonella $ 300 Listeria Detection $300 Sulfite Reducing Closterida Count $300 MPN/ Ecoli- $300
|
Required Information
|
No. |
Type of information |
Note |
|
1 |
Applicant must first be registered with JAMPRO |
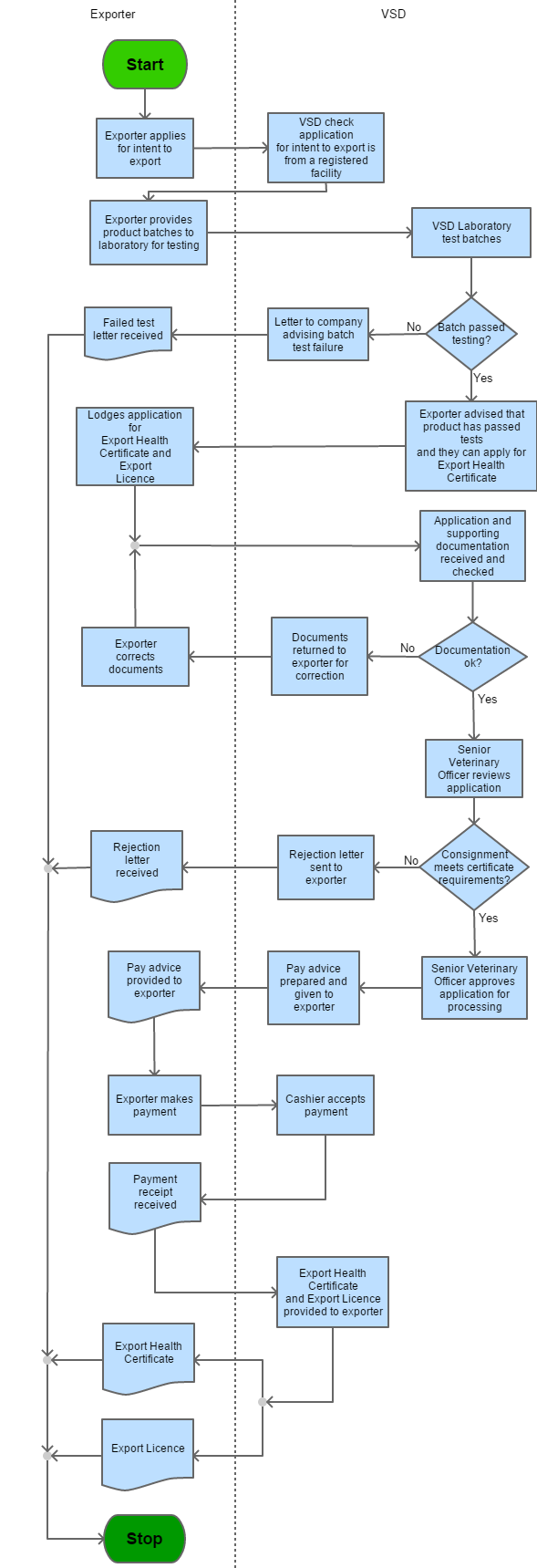
Process Steps
|
Step 1 |
Exporter applies for intent to export |
|
|
Step 2 |
VSD checks the application for Intent to Export is from a registered facility | |
|
Step 3 |
Exporter provides product batches to VSD laboratory for testing. |
|
|
Step 4 |
VSD laboratory tests submitted batch |
|
|
Step 5 |
If VSD determines that the batch does NOT pass testing, exporter is advised of test failure via a letter. If VSd determines that the batch does pass the test, the exporter is advised of test results via letter and should proceed with application for Export Health Certificate. |
|
| Step 6 |
Exporter submits application for Export Health Certificate and Export Licence |
|
| Step 7 | VSD receives and check application and supporting documents | |
| Step 8 |
If VSD determines that all documentation requirements are NOT met, documents are returned to exporter for correction. Exporter corrects documents. return to step 7. If VSD determines that all documentation requirements are met, a senior Veterinary Officer will review the application. |
|
| Step 9 |
If the consignment DOES NOT meet certificate requirements, a rejection letter is generated and sent to exporter. If the consignment meets the certificate requirements, a Senior Veterinary Officer approves application for processing. |
|
| Step 10 | Pay advice prepared and given to exporter | |
| Step 11 | Exporter makes payment to the cashier and receives the receipt. | |
| Step 12 | Export Health Certificate and Export Licence provided to Exporter |

| # | Title | Description | Issued By | File |
|---|---|---|---|---|
| 1 | Application for Export Health Certificate | This form is to be completed with the particulars of the exporter and a description of the commodity being exported | Veterinary Service Division |
| # | Name | Description | Measure Type | Agency | Comments | Legal Document | Validity To | Measure Class |
|---|---|---|---|---|---|---|---|---|
| 1 | Certification and Licensing of Fisheries Product ( Export Health and Export) - VSD | Applicants of fishery product must obtain certification and an export health licence prior to the exportation of fisheries product outside Jamaica borders. Exporters of fishery products are required to get certification and an export licence under the law -Fisheries Act 2018 | Licensing Requirement | Ministry of Agriculture and Fisheries | Exporters can register to Veteniary Service Division for export licence | The Fisheries Act | 9999-09-09 | Good |
Please share your feedback below and help us improve our content.