|
Category |
Permit and Licence |
|
Responsible Agency |
National Environmental Planning Agency (NEPA) Address: 10 & 11 Caledonia Avenue, Kingston 5.
Phone: (876)-754-7540 Email: pubed@nepa.gov.jm |
|
Legal base of the Procedure |
The Natural Resources Conservation Act (NCRA) 1991 |
|
Processing time |
|
|
Fee |
Permit Fee Application for Permit - $2,000.00 JMD (non-refundable and payable upon submission of the application) Permit Fees range from $15,000.00 -$25,000.00JMD (payable upon the collection of the permit)
Licence Fee Application for Licence - $2000.00 JMD (non-refundable and payable upon submission of the application) - Licence Fees - $7,500.00 JMD ( payable upon the collection of the licence) licence renewal Fee - $7,500.00 (payable upon the collection of the Licence
|
Required Information
|
No. |
Type of information |
Note |
| NB | Architectural drawings must be certified by a Registered Architect, engineering drawings must be certified by a Professional Engineer and Site and Subdivision Plans must be certified by a Commissioned Land Surveyor | |
|
1 |
Tax Registration Number (TRN) |
|
|
2 |
Contact information – Telephone number, Cellular phone number, Fax, Email |
|
| 3 | For Companies – Company Registration Number Names of Directors and Company Secretary | |
| 4 | Completed Licence Application Form (if there will be a discharge of trade or sewage and/ or poisonous or harmful substances into the environment | |
| 5 | Beach Licence Application Form (Licence Under the Beach Control Authority for any use of the foreshore, floor of the sea and water column | |
| 6 | Location Map (Drawn to scale 1:12,500). | |
| 7 | Layout Plan or Site Plan of facility/development drawn to scale (including dimension) |
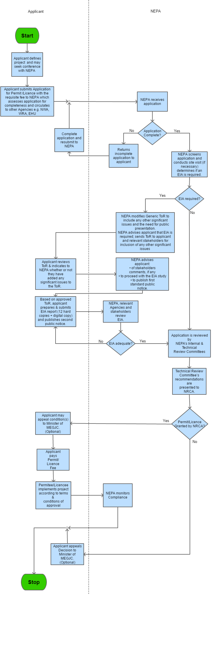
Process Steps
|
Step 1 |
Applicant defines project and may seek conference with NEPA |
|
Step 2 |
Applicants submit Application for Permit / Licence with the requisite fee to NEPA which assesses application for completeness and circulates to other Agencies eg NWA WRA, EHU |
| Step 3 |
NEPA receives application |
| Step 4 |
If application is complete then: (i) NEPA screens application and conducts site visit (if necessary) determines if an EIA is required
If application is not complete then: (i) Returns incomplete application (ii) Complete application and resubmit to NEPA (iii) Applicants submit Application for Permit / Licence with the requisite fee to NEPA which assesses application for completeness and circulates to other Agencies eg NWA WRA, EHU (iv) Applicant defines project and may seek conference with NEPA
|
| Step 5 |
If EIA is required then: (i) NEPA modifies Generic TOR to include any other significant issue and the need for public presentation. NEPA advises applicant that EIA is required send TOR to applicant and relevant stakeholder for inclusion of any other significant issue. (ii) Applicant reviews TOR and indicates to NEPA whether or not they have added any signifcant to the TOR (iii) NEPA advises applicant of stakeholders comments, if any to proceed with the EIA study to publish first standard public notice (iv) Based on approved TOR , applicant prepares and submits EIA report (12 hard copies + digital copy) and publishes seconds public notice (v) NEPA, relevant Agencies and stakeholders review EIA If EIA is not required then: (i) Application is reviewed by NEPA's Internal & Technical Review Committees |
| Step 6 |
If ElA is not adequate then: (i) Based on approved TOR , applicant prepares and submits EIA report (12 hard copies + digital copy) and publishes seconds public notice (ii) NEPA, relevant Agencies and stakeholders review EIA If EIA is adequate then: (i) Application is reviewed NEPA's Internal and Technical Review Committes (ii) Technical Review Committee's recommendation are presented to NRCA |
| Step 7 |
If Permit/ Licence is granted by the NCRA then: (i) Applicant may appeal condition(s) to Minister of MEGJC (Optional) (ii) Applicant pays Permit/Licence Fee (iii) Permit/ Licencee implements projects according to terms and conditions of approval (iv) NEPA monitors Compliance If Permit/ Licence is not granted by NCRA: (i) Applicant appeals Decision to Minister of MEGJC (optional) |

| # | Title | Description | Issued By | File |
|---|
| # | Name | Description | Measure Type | Agency | Comments | Legal Document | Validity To | Measure Class |
|---|---|---|---|---|---|---|---|---|
| 1 | Licensing and Permit of Environmental Projects | A Licensing and Permit of Environmental Projects can be obtained from the National Environment and Planning Agency (NEPA) .these are required under the National Resource conversationAuthority Act. | Licensing Requirement | National Environment and Planning Agency (NEPA) | A measure that relates to the licensing and permit of Environmental projects | The Natural Resources Conservation Authority Act | 9999-09-09 | Good |
Please share your feedback below and help us improve our content.