|
Category |
Import Permit |
|
Responsible Agency |
Pharmaceutical and Regulatory Affairs Address: 10-16 Grenada Way Kingston 5 Phone: 876-633-8172 Email: |
|
Legal base of the Procedure |
The Foods and Drugs Act, the Dangerous Drug Act, and The Chemical Act |
Required Information
|
No. |
Type of information |
Note |
|
1 |
Application form, supporting documents | |
| 2 | Only one item needs to be added to the yellow form |
Process Steps
|
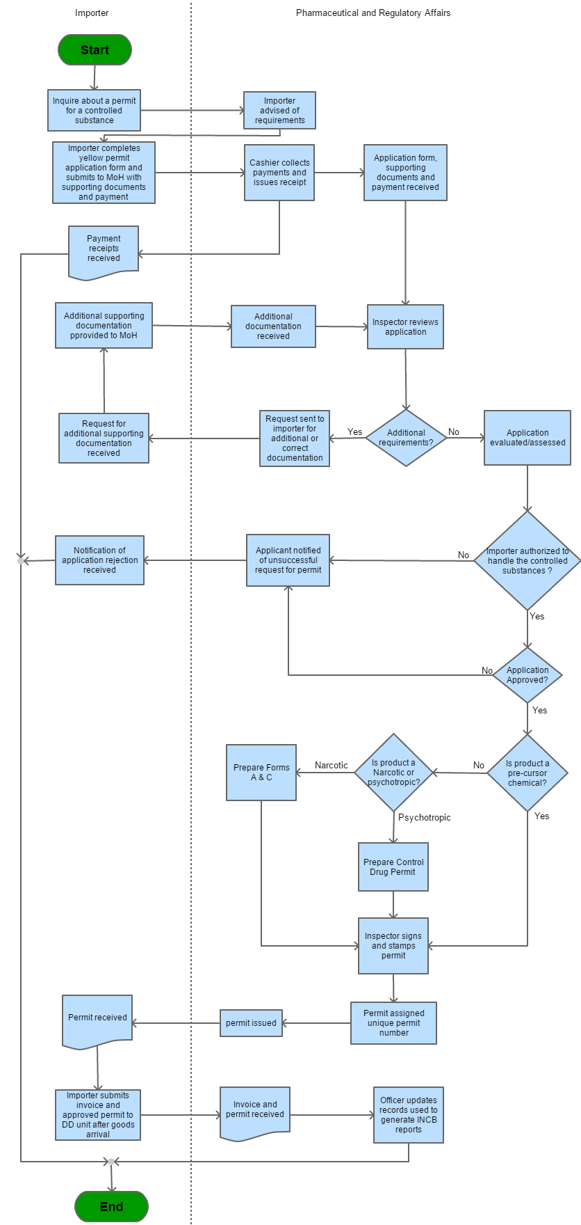
Step 1 |
The applicant wants to imports product |
|
|
Step 2 |
Applicant inquires about a permit for controlled substance | |
|
Step 3 |
The importer is advised about the permit |
|
|
Step 4 |
The importer completes a yellow permit application forms and submits to MOH with supporting documents and payment |
|
|
Step 5 |
Cashier collects payment and issues the receipt and payment receipt | |
| Step 6 | Application form, supporting documents and payment received | |
| Step 7 |
The inspector reviews application |
|
| Step 8 | If additional documents are needed a request is sent to the importer for additional or correct documentation, the additional documents are received. Documents are given to the MOH and the inspector reviews documents. However, if no additional documents are required the application will be evaluated. | |
| Step 9 | If the importer is not authorized to handle controlled substances then the applicant is notified of his/her unsuccessful request for a permit. If the applicant is successful the application is approved | |
| Step 10 | If the product is not a precursor chemical and it is a narcotic product A&C forms need to be prepared the inspector signs and stamps permit. If it is a psychotropic product the applicant needs to prepare a Control Drug Permit and the inspector signs and stamps permit and permit is assigned a unique permit number. If the product has a precursor chemical then the inspector signs and stamps permit | |
| Step 11 | The permit is assigned a unique permit number. | |
| Step 12 | The permit is issued | |
| Step 13 | Permit is received by the importer | |
| Step 14 | The import submits the invoice and approved the permit, the invoice and arrival notice to MOH after arrival notice of goods | |
| Step 15 | Invoice, arrival notice and permit received by the inspector | |
| Step 16 | Inspector verifies documents, completes the process | |
| Step 17 | Importer collects completed permit and invoice / verified documents |

Forms
| # | Title | Description | Issued By | File |
|---|---|---|---|---|
| 1 | Ministry of Health Permit Application for Psychotropics, Narcotics and Precursors | Ministry of Health Permit Application for Psychotropics, Narcotics and Precursors | Ministry of Health & Wellness |
Measures
| # | Name | Description | Measure Type | Agency | Comments | Legal Document | Validity To | Measure Class |
|---|---|---|---|---|---|---|---|---|
| 1 | Importation of Controlled Substances | The importation of Controlled Substances requires an importer needs to obtain a permit from the Ministry of Health prior to the importation and sale of controlled substances in Jamaica. Importers of controlled substances are required under the law- Food and Drug Act 1975 to get a permit | Permit Requirement | Ministry of Health & Wellness | Importers are required to register with the Ministry of Health to receive a permit. Importers need to complete the Blue Form entitled " Permit Application for Food and Drugs" | The Food and Drugs Act | 9999-09-09 | Good |
Have you found this information useful ?
Please share your feedback below and help us improve our content.
Please share your feedback below and help us improve our content.