|
Category |
Import Permit |
|
Responsible Agency |
Jamaica Agricultural Commodities Regulatory Authority (JACRA) Address: 1 Willie Henry Drive, P.O. Box 508, Kingston 13 Phone: (876) 758–1259 Email: dataco-ordinator@jacra.org |
|
Legal base of the Procedure |
The JACRA Act |
|
Fee |
$500 |
Required Information
|
No. |
Type of information |
Note |
|
1 |
Information as required by JACRA |
|
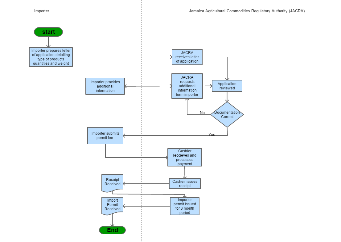
Process Steps
|
Step 1 |
Prepare the letter of application detailing the type of products quantities and weight |
|
Step 2 |
JACRA receives and reviews letter of application |
|
Step 3 |
If documentation is incorrect/inadequate, additional information will be requested from the importer. If the document is correct, submit permit fee. |
|
Step 4 |
Cashier receives and processes payment and issues receipt |
|
Step 5 |
Import permit is issued for a 3 month period |

| # | Title | Description | Issued By | File |
|---|
| # | Name | Description | Measure Type | Agency | Comments | Legal Document | Validity To | Measure Class |
|---|---|---|---|---|---|---|---|---|
| 1 | Coconut Import Permit | A coconut import licence needs to be obtained from the Jamaica Agricultural Commodities Regulatory Authority (JACRA) prior to the sale and importation of coconut in Jamaica. Coconut and its by-products requires an export licence under the law Jamaica Agricultural Commodities Regulatory Authority (JACRA) Act 2017 | Permit Requirement | Jamaica Agricultural Commodities Regulatory Authority (JACRA) | Importers can apply for an import permit through the Jamaica Agricultural Commodities Regulatory Authority (JACRA) | The Jamaica Agricultural Commodities Regulatory Authority (JACRA) Act | 9999-09-09 | Good |
| 2 | Import Permit (Coconut Edible oils) | An import permit must be obtained from JACRA, MICAF prior to the importation of coconut, coconut products or substitutes. All coconut, coconut products or substitutes imported require a JACRA import Permit under the law- The Jamaica Agricultural Commodities Regulatory Authority (JACRA) Act. | Permit Requirement | Jamaica Agricultural Commodities Regulatory Authority (JACRA) | Importers, Customs Brokers, and the general public can apply for a JACRA Cocoa Import Permit for the importation of coconut, coconut products or substitutes. | The Jamaica Agricultural Commodities Regulatory Authority (JACRA) Act | 9999-09-09 | Good |
Please share your feedback below and help us improve our content.