|
Category |
Licensing Procedure |
|
Responsible Agency |
Special Exclusive Prospecting Licence Address: Hope Gardens P.O. Box Kingston 6, Jamaica W.I
Phone: (876) 927-1936-40 Website: www.mgd.gov.jm Email: commisioner@mgd.gov.jm |
|
Legal base of the Procedure |
The Mining Regulations 1947 |
|
Processing time |
|
|
Fee |
$ 600 (per MC 2) JMD application fee Renewal - $ 400 per MC2 |
Required Information
|
No. |
Type of information |
Note |
| 1 | Has to be a holder of a Prospecting Right | |
| 2 | Financial Statement (Individual/ Company) | |
| 3 | Location Map-(1:50,000 scale) | |
| 4 | Sketch Plan ( detailing financing of operations) |
Process Steps
|
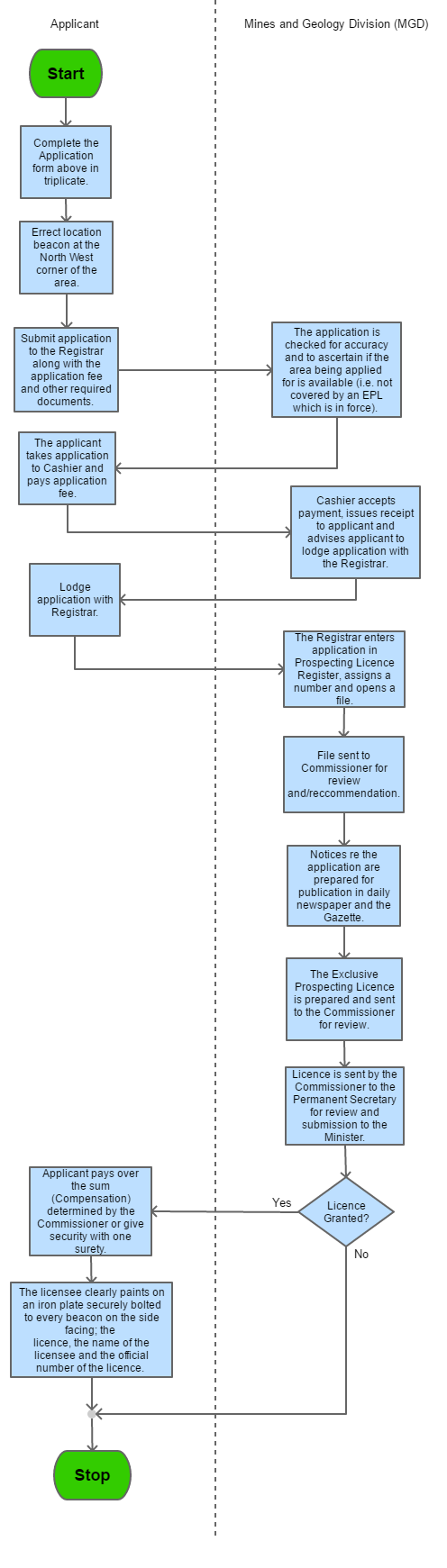
Step 1 |
Complete the Application form |
|
Step 2 |
Errect location beacon at the North West corner of the area |
| Step 3 |
Submit application to the Registrar along with the application to Registrar along with the application fee and supporting documents. |
| Step 4 |
Application is checked for accuracy and to check for accuracy and ascertain if the area being applied for is available (i.e) not covered by an EPL which is in force) |
| Step 5 | Applicant pays fee |
| Step 6 | A receipt is issued by the cashier. The applicant is advised to lodge the application with the Registrar |
| Step7 | The Registrar enters the application in the Prospecting Licence Register, assigns a number and opens a file |
| Step 8 | File sent to Commissioner for review/ recommendation |
| Step 9 | Notices re the application are prepared for publication in the daily newspaper and the Gazette |
| Step 10 | The Exclusive Prospecting Licence is prepared and sent to the Commissioner for review |
| Step 11 | The lease is sent by the Commissioner to the Permanent Secretary for review and submission to the Minister |
| Step 12 |
If licence is granted then: (i) Applicant pays over the sum (Compensation) determined by the Commissioner or give security with one surety (ii) The licensee clearly paints on an iron plate securely bolted to every beacon on the side facing the licence, the name of the licensee and the official number of the license If licence is not granted then: (i) Applicant should reapply for licence |

| # | Title | Description | Issued By | File |
|---|---|---|---|---|
| 1 | Application for an Exclusive/ Special Exclusive Prospecting Licence | Form No.5 (Regulation 10) | Mines and Geology |
| # | Name | Description | Measure Type | Agency | Comments | Legal Document | Validity To | Measure Class |
|---|---|---|---|---|---|---|---|---|
| 1 | Licensing Requirement for Special Exclusive Prospecting | A Special Exclusive Prospecting Licence needs to be obtained from the Mines and Geology Division prior to the excavation of specific mineral/minerals in Jamaica. Applicants are required under the law obtain this lease - The Mining Act Regulations1947. | Licensing Requirement | Mines and Geology | Applicant must obtain a Special Exclusive Prospecting Licence before the authorization of the excavation of specific mineral/minerals in Jamaica | The Mining Regulations of 1947 | 9999-09-09 | Good |
Please share your feedback below and help us improve our content.